source:
genesis/nodes/CNodePlantsoen@
7108
| Name | Size | Rev | Age | Author | Last Change |
|---|---|---|---|---|---|
| ../ | |||||
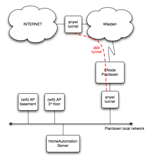
| plantsoen-layout.png | 49.7 KB | 6747 | 17 years | adding 2 basic diagrams showing the network layout at both Plantsoen … | |
| wleiden.conf | 1.5 KB | 6528 | 17 years | locatiegegevens aangevuld | |
Note:
See TracBrowser
for help on using the repository browser.
